跳到主要內容區
您的瀏覽器不支援JavaScript功能,若網頁功能無法正常使用時,請開啟瀏覽器JavaScript狀態
Menu
漢堡鈕選單
回首頁
高大首頁
網站導覽
English
漢堡鈕選單
中心簡介
專任師資
兼任師資
修課規定
法規彙整
表單下載
友善連結
首頁
自主開課公告
自主開課辦法及流程圖
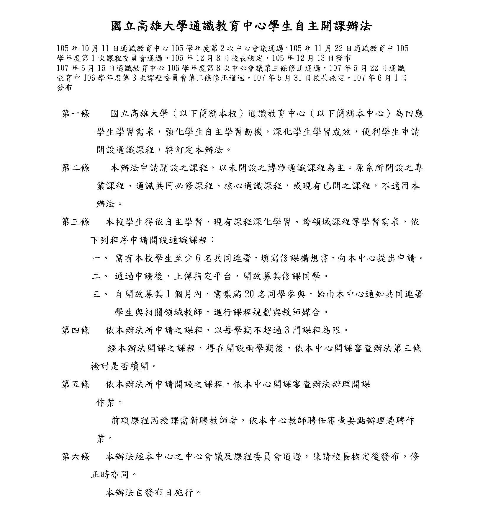
國立高雄大學通識教育中心學生自主開課辦法
自主開課程序流程圖
瀏覽數:
友善列印
分享
登入成功
Close (Esc)
Share
Toggle fullscreen
Zoom in/out
Previous (arrow left)
Next (arrow right)